突发!7月社保缴费基数上调!到手工资要降了!
1
7月起,社保缴费基数上调!
工资、公积金、养老金都将跟着变!
7月起,社保基数要上调啦!
青岛统计局最新公布的数据显示:2021年全市单位就业人员年平均工资为86460元,同比增长6.4%。其中,全市单位在岗职工年平均工资为86929元,同比增长6.2%。
1、什么是平均工资?
该文件中明确:各省应以本省城镇非私营单位就业人员平均工资和城镇私营单位就业人员平均工资加权计算的全口径城镇单位就业人员平均工资,核定社保个人缴费基数上下限。
2、平均工资如何影响你的社保权益?

2
社保缴费基数如何确定?
可以按最低工资缴纳社保吗?

该文件中明确:职工的社保缴费基数一般是按职工上一年度月平均工资(或个人上月工资)来确定,职工工资越高,社保缴费基数就会越高。
同时,该文件也对社保缴费基数规定了上下限,具体来说:
下限:缴费基数低于各地规定的最低缴费基数(当地社平工资的60%),就按照最低缴费基数缴纳社保;
上限:如果缴费基数高于各地规定的最高缴费基数(当地社平工资的300%),就按照最高缴费基数缴纳社保。

所以说,最低工资标准仅是法律规定的社保缴费最低限额,不是缴费基数,按最低工资缴纳社保是不合法的。
注意:
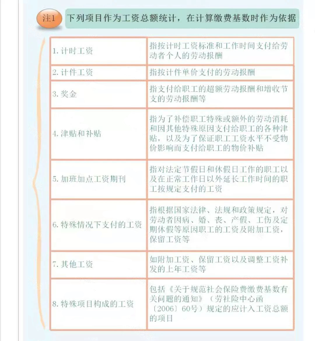
下列8类工资需要计入社保缴费基数:

3
警惕!这7种情形,违法!
企业请对照自查!
情形一:试用期不缴纳社保
《社会保险法》第五十八条规定,用人单位应当自用工之日起三十日内为其职工向社会保险经办机构申请办理社会保险登记。未办理社会保险登记的,由社会保险经办机构核定其应当缴纳的社会保险费。
所以,企业在试用期期间必须为员工缴纳社保。
情形二:员工自愿放弃缴纳社保

情形三:人事档案没转移到单位不缴社保
根据《社会保险法》规定,用人单位应当自行申报、按时足额缴纳社会保险费,非因不可抗力等法定事由不得缓缴、减免。
情形四:不签合同就不用缴社保
一些用人单位以没有签订劳动合同为由拒绝缴纳社保,是不合法的。
用人单位以没有签订劳动合同为由拒绝缴纳社保时,员工可以提供以下证明,证明与单位之间的用人关系。

情形五:用支付现金方式取代缴社保

用人单位和个人不得私下就社会保险费进行约定,由用人单位支付现金,员工个人自行办理社保缴纳的做法,不可取。
情形六:按最低基数缴纳社保

情形七:代缴社保

4
社保违法成本大!
但,这些人可以不用交社保
社保不缴、少缴、代缴社保,虽说减少了一部分成本,但是所带来的风险远远大于获得的收益,得不偿失!
注意了:有10类人,可以不用单位给交社保:

5
社保的税会处理
一、税务处理

注意:
1、社保准予税前扣除指的是单位缴费部分,对于公司替个人承担的部分不能税前扣除。
2、企业所得税上工资薪金总额不包括社保及公积金。


二、会计处理
计提:
借:管理费用-社保(单位承担部分)
贷:应付职工薪酬-社保(单位承担部分)
缴纳社保:
借:应付职工薪酬-社保(单位承担部分)
其他应收款-社保(个人承担部分)
贷:银行存款
发工资:
借:应付职工薪酬-工资(应发)
贷:其他应收款-社保(个人承担部分)
应交税费-应交个税
银行存款/现金(实收)

财务行业工作繁复琐碎,
可谓是年年有新规,月月有变化。
繁忙中想要不出错,
必须要有过硬专业知识作为支撑。
中财讯2022年全国6月课表
学习充电要跟上!

疫情下企业面临巨大生存挑战,但只有弱者才会被困难打败,强者就要逆风翻盘!向每一位勤勉的学员致敬
↓
点击 ↑关注↑ 视频号,把握住每次弯道超车的机会,提升个人核心竞争力。









