7月1日起,社保五险变六险,员工必须缴费
大家注意啦,社保第六险又有新消息啦~
近期,北京、重庆、四川等省市再次发布通知,将全面推行长期护理险,赶紧跟小编一起来看看。
01
自2022年1月以来,北京、重庆、四川等省市就陆续发布通知,将进一步扩大长期护理保险试点,并在全市范围内试点长期护理保险。
北京
重庆
重庆市医保局明确,从2022年1月1日起,在全市范围内试点长期护理保险。试点期间,参加重庆市城镇职工基本医疗保险的人员同时参加我市长期护理保险。
通知中明确,将全市所有区县纳入扩大长期护理保险制度试点范围。
具体筹资标准和方式如下:
一、职工身份参保。
二、个人身份参保。
成都
6月5日,成都市人民政府发布了《关于开展新一轮长期护理保险改革的实施意见》,意见自2022年7月1日起施行,有效期至2026年12月31日。

通知中明确,坚持应保尽保、覆盖全民的原则,明确将我市范围内的城镇职工基本医疗保险、城乡居民基本医疗保险参保人员纳入保障范围。
具体缴费标准如下:
一、城镇职工
单位缴费:
02
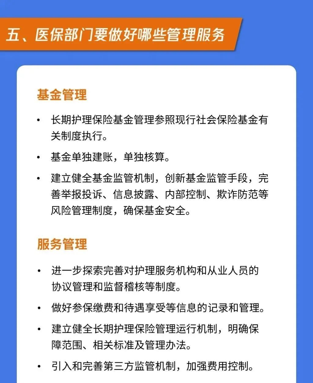
一图读懂长期护理险




03
也就是说,截至目前,已经有28个省份设立了独生子女父母护理假(陪护假)。
需要注意的是,独生子女护理假部分地区是倡导性规定,鼓励单位建立独生子女护理假,比如南京、广东省、上海...
有的地区是强制性规定,职工符合护理假享受条件的,用人单位应当批准,但也给了用人单位一定的协调权利。
用人单位可以修改完善本单位休假管理制度,劳动者应该按照企业规定休假。比如北京、四川...
希望能通过独生子女护理假和长期护理险结合,保障日益增长的老年群体的权益,提升老年人的生活幸福感。
来源:51社保网,各地人力资源保障部官网,转载需标明出处,侵权立删。

中财讯2022年全国7月课表 新鲜出炉
学习充电要跟上! 感兴趣的财务小伙伴 可私信回复【7月课表】咨询小编~


疫情之下企业困难重重,身为财务人员,只有不断学习,才能逆流而上!向每一位勤勉的学员致敬
,以下是我们6月的课程现场↓
点击 ↑关注↑ 视频号
了解更多财税知识,财税公开课等你来!









