首页 关于我们 联系我们 我的账户 注册 登陆

行业新闻

再见了,个人代理记账!财政部刚刚通知!4月30日前,所有机构必须完成这项工作!否则…

  有45人浏览   日期:2023-04-11

 

再见了,个人代理记账!财政部刚刚通知!4月30日前,所有机构必须完成这项工作!否则…

财税问题就找 中财讯集团 2023-03-31 17:03 发表于北京

图片

图片

2023年代理记账新规公布,所有代理记账机构请注意:4月30日前必须完成这项工作!

 

01

2023年代理记账新规公布!

图片

划重点:

一、组织做好2023年代理记账机构年度备案工作

所有代理机构应当于2023年4月30日前通过全国代理记账机构管理系统向财政部门进行年度备案。

二、进一步加强行业监管

1、继续开展代理记账行业无证经营、虚假承诺等违法违规行为专项整治,持续发力、久久为功,对违法违规行为坚持“零容忍”;

2、积极推动建立与市场监管、税务等部门间的综合监管制度

三、加强对代理记账行业协会的监管与指导

四、加强对本地区代理记账管理工作的总结与分析

 

 

02

再见了!

个人代理记账!

个人代理记账,只要不介绍他人虚开发票、不涉及偷漏税就可以万事大吉了吗?

你这样想就大错特错了,个人代理记账也属于违法!

图片

该文件中明确规定,代理记账必须是依法设立的企业,个人代账不受法律保护!

对于这个问题,财政部也给出了明确的答复:

图片

未经批准从事代理记账业务的单位或个人,由县级以上人民政府财政部门按照规定予以查处。

那如何才能代理记账?

做代理记账,必须取得两个证:《营业执照》、《代理记账许可证》

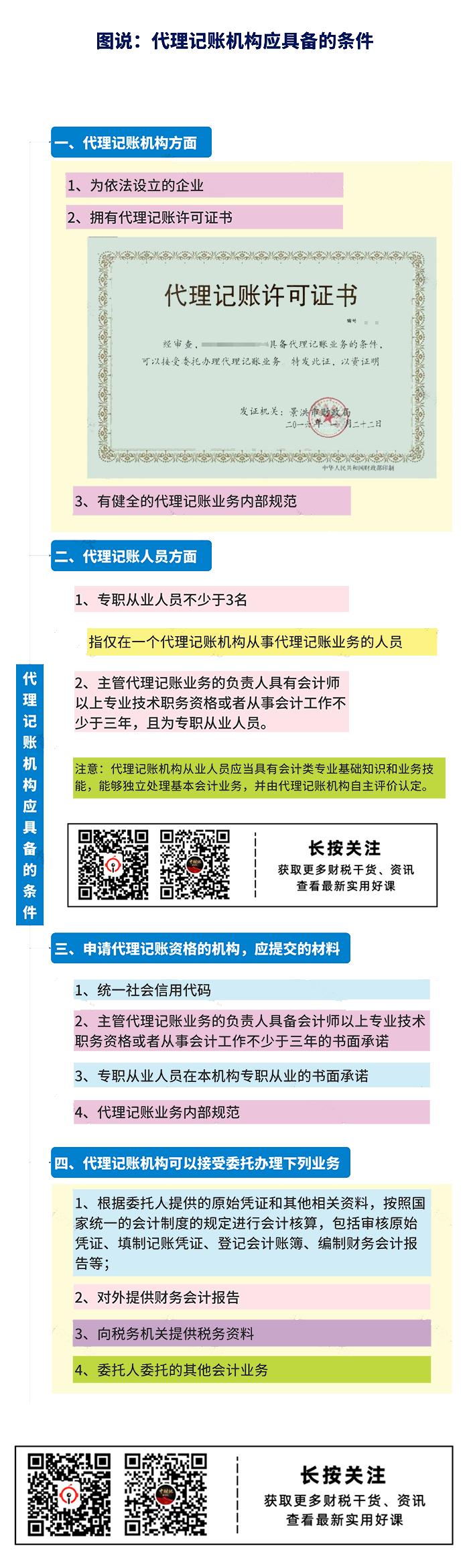
除了要求取得上述两个证外, 对记账人员、代理机构内部管理等都有要求,具体我们准备了一张导图,建议收藏:

图片

 

 

03

代理记账乱象不断

被坑的太多了如何查验真伪?

代理记账不规范,企业被坑的太多了!

我们先看2个案例:

案例1:记账不规范,公司被注销,老板并不知情,原来是低价代帐公司搞的鬼。

图片

案例2:代帐公司忘记给企业进行年报,企业被列入异常名录,后期又花服务费让代帐公司移出。

图片

上面只是被坑企业中的两个小案例,代理记账乱象不断,主要原因有三:

1、会计水平不够,服务质量不过关

很多代理记账公司为了降低成本,往往会聘请刚刚毕业的会计实习生甚至没有会计证的人员来记账。

会计水平参差不齐,一人记账客户多达上百家,容易出现记账不规范、账目混乱、政策理解不到位多缴税款等等。

2、对企业业务不熟悉

代账会计只是单纯地根据企业的业务单据做账,并不能保证会计信息的真实性、准确性,存在税收风险。

3、代理记账不能速成

一是会计不能速成,会计经验不足很容易给企业带来税收风险;二是专业经验需要时间的累积,不仅仅是会计专业方面,还有与工商、税务等部门的接触经验上,是否具备解决各种矛盾、问题的能力。

 

 

04

会计、老板该如何选择?

1、看价格

选择代理记账公司时,不能一味的只是比较价格,可能除了低价,其他一无是处。

因为代理记账公司为了压缩成本,势必会找一些刚毕业的大学生或没有经验的会计,在账务处理及纳税申报上会不专业且不负责,所以,光找低价格的代理记账最后害得还是自己。

2、看办公环境

选择代理记账公司时,最好实地考察一下,看一下是否是正规公司,是否有营业执照和代理记账许可证。

3、看设备

正规的代理记账公司,必须配置专业的财务记账设备。如是否有专业的记账软件、打印设备、读卡器等等。

4、看财务制度

看代理记账公司是否有健全财务制度,一是日常单据交接方面;二是,账务处理及申报进程汇报等;三是,代理记账人员变更交接方面等等。

5、看人员

看人员配置是否齐全,一般会有外勤会计、记账会计、审核会计、税务会计等等。

6、看专业(最重要)

看代理记账公司人员是否专业:可以从人员的从业经历,会计证书等方面考察了解。

7、看素质

代账会计是否自律勤勉,尽职尽责,对企业和股东负责,发现问题及时沟通,积极解决问题。明确告诉老板什么能做,什么不能做,把风险和收益说明清楚,把丑话说在前面,敢于说不。

 

 

05

一图掌握

代理记账风险与风险防范

图片

来源:财务第一教室,转载需标明出处,侵权立删。

— 往期回顾 —

inktype="2" style="margin: 0px; padding: 0px; outline: 0px; cursor: pointer; text-decoration-line: none; -webkit-tap-highlight-color: rgba(0, 0, 0, 0); max-width: 100%; overflow: hidden; text-overflow: ellipsis; display: flex; -webkit-box-orient: vertical; -webkit-line-clamp: 1; font-size: 16px; -webkit-box-align: center; align-items: center; text-align: start; box-sizing: border-box !important; overflow-wrap: break-word !important;">inktype="2" style="margin: 0px; padding: 0px; outline: 0px; cursor: pointer; text-decoration-line: none; -webkit-tap-highlight-color: rgba(0, 0, 0, 0); max-width: 100%; overflow: hidden; text-overflow: ellipsis; display: flex; -webkit-box-orient: vertical; -webkit-line-clamp: 1; font-size: 16px; -webkit-box-align: center; align-items: center; text-align: start; background-color: rgb(255, 255, 255); box-sizing: border-box !important; overflow-wrap: break-word !important;">inktype="2" style="margin: 0px; padding: 0px; outline: 0px; cursor: pointer; text-decoration-line: none; -webkit-tap-highlight-color: rgba(0, 0, 0, 0); max-width: 100%; overflow: hidden; text-overflow: ellipsis; display: flex; -webkit-box-orient: vertical; -webkit-line-clamp: 1; font-size: 16px; -webkit-box-align: center; align-items: center; text-align: start; box-sizing: border-box !important; overflow-wrap: break-word !important;">电子发票全流程电子化管理!铁路、航空电子客票上线!更重磅的是……

2023.03.29

图片

inktype="2" style="margin: 0px; padding: 0px; outline: 0px; cursor: pointer; text-decoration-line: none; -webkit-tap-highlight-color: rgba(0, 0, 0, 0); max-width: 100%; overflow: hidden; text-overflow: ellipsis; display: flex; -webkit-box-orient: vertical; -webkit-line-clamp: 1; -webkit-box-align: center; align-items: center; text-align: start; background-color: rgb(255, 255, 255); box-sizing: border-box !important; overflow-wrap: break-word !important;">inktype="2" style="margin: 0px; padding: 0px; outline: 0px; cursor: pointer; text-decoration-line: none; -webkit-tap-highlight-color: rgba(0, 0, 0, 0); max-width: 100%; overflow: hidden; text-overflow: ellipsis; display: flex; -webkit-box-orient: vertical; -webkit-line-clamp: 1; -webkit-box-align: center; align-items: center; text-align: start; background-color: rgb(255, 255, 255); box-sizing: border-box !important; overflow-wrap: break-word !important;">inktype="2" style="margin: 0px; padding: 0px; outline: 0px; cursor: pointer; text-decoration-line: none; -webkit-tap-highlight-color: rgba(0, 0, 0, 0); max-width: 100%; overflow: hidden; text-overflow: ellipsis; display: flex; -webkit-box-orient: vertical; -webkit-line-clamp: 1; -webkit-box-align: center; align-items: center; text-align: start; box-sizing: border-box !important; overflow-wrap: break-word !important;">inktype="2" style="margin: 0px; padding: 0px; outline: 0px; cursor: pointer; text-decoration-line: none; -webkit-tap-highlight-color: rgba(0, 0, 0, 0); max-width: 100%; overflow: hidden; text-overflow: ellipsis; display: flex; -webkit-box-orient: vertical; -webkit-line-clamp: 1; -webkit-box-align: center; align-items: center; text-align: start; background-color: rgb(255, 255, 255); box-sizing: border-box !important; overflow-wrap: break-word !important;">今日起,社保接入全国系统!各地到手的养老金一样多了?

2023.03.24

图片

inktype="2" style="margin: 0px; padding: 0px; outline: 0px; cursor: pointer; text-decoration-line: none; -webkit-tap-highlight-color: rgba(0, 0, 0, 0); max-width: 100%; overflow: hidden; text-overflow: ellipsis; display: flex; -webkit-box-orient: vertical; -webkit-line-clamp: 1; -webkit-box-align: center; align-items: center; text-align: start; box-sizing: border-box !important; overflow-wrap: break-word !important;">inktype="2" style="margin: 0px; padding: 0px; outline: 0px; cursor: pointer; text-decoration-line: none; -webkit-tap-highlight-color: rgba(0, 0, 0, 0); max-width: 100%; overflow: hidden; text-overflow: ellipsis; display: flex; -webkit-box-orient: vertical; -webkit-line-clamp: 1; -webkit-box-align: center; align-items: center; text-align: start; box-sizing: border-box !important; overflow-wrap: break-word !important;">@所有财务:企业所得税又变了!一文看懂研发费用加计扣除等优惠政策(附2023年最新企业所得税税率)

2023.03.30

图片


图片

4月课表来咯图片

学习充电要跟上!感兴趣的财务小伙伴
可私信回复【4月课表】联系小编~
前10名更有惊喜价格
↓ ↓ 

图片

身为财务人员,想要升职加薪,不学习怎么行!财税政策日新月异,必须深入学习并熟练掌握!向每一位勤勉的学员致敬图片,以下是我们3月的课程现场↓

nceid="1826127499633918105" data-type="video" data-authiconurl="https://dldir1v6.qq.com/weixin/checkresupdate/icons_filled_channels_authentication_enterprise_a2658032368245639e666fb11533a600.png" data-width="1920" data-height="1080" data-isnews="0" data-likenum="41" data-id="export/UzFfAgtgekIEAQAAAAAA8ykZuiQm8wAAAAstQy6ubaLX4KHWvLEZgBPE1oNkBFRVYKmAzNPgMIvu2kt1rkspkkvMPAdgLa4d" class="js_wechannel_video_card js_wx_tap_highlight" style="color: initial; font: initial; font-feature-settings: initial; font-kerning: initial; font-optical-sizing: initial; font-variation-settings: initial; text-orientation: initial; text-rendering: initial; -webkit-font-smoothing: initial; -webkit-locale: initial; -webkit-text-orientation: initial; -webkit-writing-mode: initial; writing-mode: initial; zoom: initial; place-content: initial; place-items: initial; place-self: initial; alignment-baseline: initial; animation: initial; appearance: initial; backdrop-filter: initial; backface-visibility: initial; background: initial; background-blend-mode: initial; baseline-shift: initial; block-size: initial; border: initial; border-radius: initial; border-collapse: initial; box-shadow: initial; break-after: initial; break-before: initial; break-inside: initial; buffered-rendering: initial; caption-side: initial; caret-color: initial; clear: initial; clip: initial; clip-path: initial; clip-rule: initial; color-interpolation: initial; color-interpolation-filters: initial; color-rendering: initial; color-scheme: initial; columns: initial; column-fill: initial; gap: initial; column-rule: initial; column-span: initial; contain: initial; contain-intrinsic-size: initial; content: initial; content-visibility: initial; counter-increment: initial; counter-reset: initial; counter-set: initial; cursor: initial; cx: initial; cy: initial; d: initial; display: initial; dominant-baseline: initial; empty-cells: initial; fill: initial; fill-opacity: initial; fill-rule: initial; filter: initial; flex: initial; flex-flow: initial; float: initial; flood-color: initial; flood-opacity: initial; grid: initial; grid-area: initial; height: initial; hyphens: initial; image-orientation: initial; image-rendering: initial; inline-size: initial; isolation: initial; letter-spacing: initial; lighting-color: initial; line-break: initial; list-style: initial; margin: 0px; marker: initial; mask: initial; mask-type: initial; max-block-size: initial; max-height: initial; max-inline-size: initial; max-width: 100%; min-block-size: initial; min-height: initial; min-inline-size: initial; min-width: initial; mix-blend-mode: initial; object-fit: initial; object-position: initial; offset: initial; opacity: initial; order: initial; orphans: initial; outline: 0px; outline-offset: initial; overflow-anchor: initial; overflow: initial; overscroll-behavior-block: initial; overscroll-behavior-inline: initial; overscroll-behavior: initial; padding: 0px; page: initial; page-orientation: initial; paint-order: initial; perspective: initial; perspective-origin: initial; pointer-events: initial; position: initial; quotes: initial; r: initial; resize: initial; ruby-position: initial; rx: initial; ry: initial; scroll-behavior: initial; scroll-margin-block: initial; scroll-margin: initial; scroll-margin-inline: initial; scroll-padding-block: initial; scroll-padding: initial; scroll-padding-inline: initial; scroll-snap-align: initial; scroll-snap-stop: initial; scroll-snap-type: initial; shape-image-threshold: initial; shape-margin: initial; shape-outside: initial; shape-rendering: initial; size: initial; speak: initial; stop-color: initial; stop-opacity: initial; stroke: initial; stroke-dasharray: initial; stroke-dashoffset: initial; stroke-linecap: initial; stroke-linejoin: initial; stroke-miterlimit: initial; stroke-opacity: initial; stroke-width: initial; tab-size: initial; table-layout: initial; text-align: initial; text-align-last: initial; text-anchor: initial; text-combine-upright: initial; text-decoration-line: initial; text-decoration-skip-ink: initial; text-indent: initial; text-overflow: initial; text-shadow: initial; text-size-adjust: inherit; text-transform: initial; text-underline-position: initial; touch-action: initial; transform: initial; transform-box: initial; transform-origin: initial; transform-style: initial; transition: initial; user-select: initial; vector-effect: initial; vertical-align: initial; visibility: initial; border-spacing: initial; -webkit-border-image: initial; -webkit-box-align: initial; -webkit-box-decoration-break: initial; -webkit-box-direction: initial; -webkit-box-flex: initial; -webkit-box-ordinal-group: initial; -webkit-box-orient: initial; -webkit-box-pack: initial; -webkit-box-reflect: initial; -webkit-highlight: initial; -webkit-hyphenate-character: initial; -webkit-line-break: initial; -webkit-line-clamp: initial; -webkit-mask-box-image: initial; -webkit-mask: initial; -webkit-mask-composite: initial; -webkit-perspective-origin-x: initial; -webkit-perspective-origin-y: initial; -webkit-print-color-adjust: initial; -webkit-rtl-ordering: initial; -webkit-ruby-position: initial; -webkit-tap-highlight-color: initial; -webkit-text-combine: initial; -webkit-text-decorations-in-effect: initial; -webkit-text-emphasis: initial; -webkit-text-emphasis-position: initial; -webkit-text-fill-color: initial; -webkit-text-security: initial; -webkit-text-stroke: initial; -webkit-transform-origin-x: initial; -webkit-transform-origin-y: initial; -webkit-transform-origin-z: initial; -webkit-user-drag: initial; -webkit-user-modify: initial; white-space: initial; widows: initial; width: initial; will-change: initial; word-break: initial; word-spacing: initial; x: initial; y: initial; z-index: initial; box-sizing: border-box !important; overflow-wrap: break-word !important;">
 
中财讯集团
 
 
,赞41

点击 ↑关注↑ 视频号

了解更多财税知识,财税公开课等你来!


图片

收录于合集 #代理记账
 5
上一篇严查!9月30日前,所有机构必须完成这项工作!否则…
阅读 1279
中财讯集团
 
免责声明:
本网站部分内容来源于合作媒体、企业机构、网友提供和互联网的公开资料等,仅供参考。本网站对站内所有资讯的内容、观点保持中立,不对内容的准确性、可靠性或完整性提供任何明示或暗示的保证。如果有侵权等问题,请及时联系我们,我们将在收到通知后第一时间妥善处理该部分内容。

版权所有:辽宁永信会计师事务所有限责任公司 备案号:辽ICP备88888888号-1

沈阳网站建设:思勤传媒提供全程网络策划