财务经理,女,月薪15000,37岁无情被辞:财务人一定要吸取这个惨痛教训!
-
能从复杂财务和业务数据中准确分析出企业存在的问题和风险;
-
拥有业财融合思维,能站在业务角度,为企业的经营发展提供决策支持;
-
能轻松搞定预算、资金、绩效等实务难题,降成本、控风险、增效益,成为老板面前的红人...
在这个信息爆炸的时代,人们每天都在面对着巨量的、不断快速增长的数据,各行各业中都有越来越多的人从事与数据处理和分析相关的工作。
作为财务人员你不想拥有数据分析的能力吗?
看着别人升职加薪你还无动于衷吗?
不要犹豫!跟着小编往下看↓

【CFDA背景】
❖ 为贯彻落实党中央,国务院决策部署,促进传统产业数字化转型。国务院国资委印发《关于加快推进国有企业数字化转型工作的通知》,工信部印发《中小企业数字化赋能专项行动方案》〔2020〕10号,国家发展改革委、中央网信办印发《关于推进“上云用数赋智”行动 培育新经济发展实施方案》〔2020〕552号等文件,指出要推进各行业各领域数字化转型,打造数字化企业、构建数字化产业链、培育数字经济新业态。建立与企业营业收入、经营成本、员工数量、行业特点、数字化水平等相匹配的数字化转型机制。同时要求加快培育复合型数字化人才,提高数字化人才的执业能力,完善培训体系。
❖ 目前,具有数据分析能力的财务人才供给已经不能满足我国企业的发展需求,被列入国家紧缺人才。2020 年 1 月 23 日,经国务院职业教育工作部际联席会议审批同意,大数据财务分析证书入围教育部1+X职业技能等级证书序列,全面启动证书的培训考核工作。
❖ 中财讯研究院顺应时代潮流,联合中国社会科学院研究生院和中国管理科学研究院,积极开展《CFDA财务数据师》资格考试工作,旨在培养和储备适应“智能+大数据”时代的财务和税务专业化、紧缺型高端数据应用人才,积极推进财务和税务数据分析职业化培养进程,以适应数据经济发展。
【CFDA培养目标】
❖ CFDA财务数据师可以利用企业散乱的数据,通过科学的指标体系、思维方法、工具模型,将IT技术和业务场景联系起来,推动产品优化,从数据中精准发现问题并提出高效解决方案,帮助企业获得商业利润,提升存活率。
❖ CFDA财务数据师通过对公司经营数据进行汇总、计算、对比,综合地分析和评价公司的财务状况和经营成果,剖析隐藏在经营数据背后的企业运营状况,有效甄别运营数据中可能存在的粉饰和舞弊成份,在企业各职能部门建立起有效地沟通平台,综合运用相关数据分析企业的营运资本,审视企业生产经营活动中存在的弊病,为企业投资融资、业务合作、资本运作等提供关键的决策依据。
【CFDA培训收益】
❖ 财务数据分析思维能力
一线实战教学名师与数据分析大咖强强联手,财务分析案例与数据分析技术完美融合,理论结合实践,系统梳理财务知识,塑造财务分析思维。
❖ 财务数据获取转换能力
熟练掌握Excel BI技能,获取整理行业数据,实现横向纵向财务分析,节省数据处理时间,摆脱重复繁重的工作。
❖ 财务数据可视化能力
快速掌握Power BI可视化技能,实现财务数据动态化分析,让财务报告动起来。
❖ 企业经营数据分析实践操作能力
重视您在“智能+大数据”时代背景下的数据分析操作能力,将数据分析和决策能力的培养演变成一个金字塔形式的知识体系,从下往上分别为软件工具、核心理论、模型方法三个层级。
【CFDA招生对象】
1. 企业财务、经营及信息化管理方面的基层工作人员;
2. 行政事业单位主管项目审核、招商引资及信息化方面等相关工作人员;
3. 会计师事务所、资产评估事务所、税务师事务所及律师事务所等中介机构从业人员;
4. 财会类、金融类、管理类、统计类、审计类、工程类相关专业的在校学生以及应届毕业生。
【CFDA报名要求】
1. 具备国家教育部门认可的大专及以上学历(含在校生);
2. 中专学历,具备3年及以上企事业单位财会类、金融类、管理类、统计类、审计类、工程类等岗位工作经验的人员;
3. 获得会计、金融、审计、统计、计算机、工程类等经济类、管理类资格证书/上岗证的人员。
4. 对Excel软件的应用有一定的了解。
说明:以上条件,满足其中一条即可。
【CFDA报名材料】
1. 标准两寸彩色照片(蓝底);
2. 身份证正反面;
3. 最高学历证明;
4. 初级以上资格证书或工作证明。所有报名资料均提交电子版
【CFDA学习费用】
全国统一收费标准,含报名注册费、考试费、线上课程费和证书制作费。
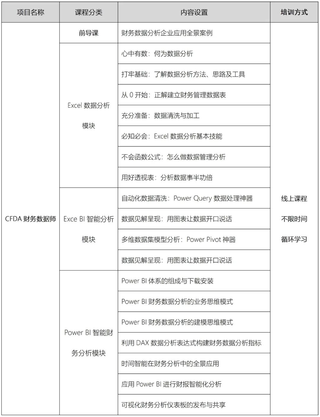
【CFDA课程设置】

【CFDA考试相关】

【CFDA证书颁发】
考生通过规定培训课时,经考试合格,由中国管理科学研究院、北京中财讯财税筹划技术研究院颁发《财务数据师职业技能等级证书》。

【CFDA成绩查询】
CFDA财务数据师官网
http://www.zcxbi.com
【CFDA增值服务】
将CFDA财务数据师认证学员纳入财务数字化精英人才库,优先推荐相关工作。
【学员好评如潮】
我们的学员们学习积极性都很高,来看看我们以往的学习现场吧!在休息间隙,都不忘跟讲师请教问题,这种学习精神值得我们学习。时间对每个人都是公平的,一样的时间,每个人收获却不同。希望大家可以抓住每一个提升自己的机会,让自己升职!

扫码立即报名
备注:CFDA
2022-04-13

2022-03-29

2022-03-23

2022-03-14

2022-03-07










